安徽主流经济门户
投稿地址:ahjjb2006@163.com
标题 作者
网站首页 > 政策解读 > 正文
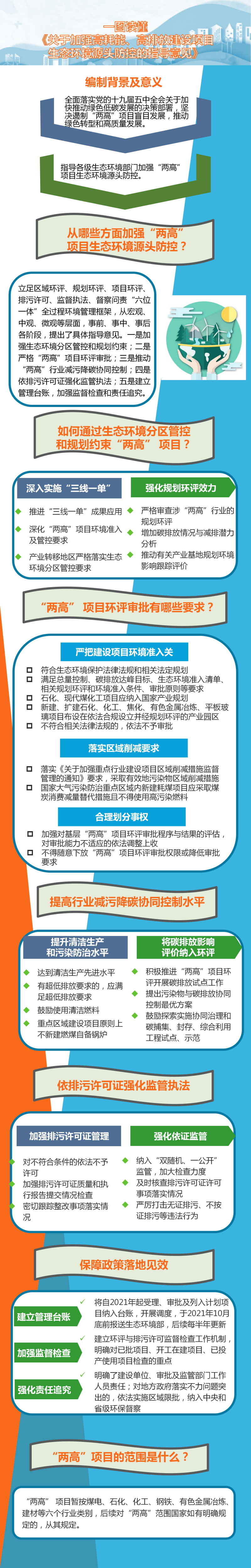
一图读懂《关于加强高耗能、高排放建设项目生态环境源头防控的指导意见》
2021-07-08 15:32:19   来源:安徽省生态环境厅   作者:   责任编辑:张帅荣
扫一扫在手机打开当前页

相关热词搜索:

上一篇:安徽征兵政策最全解读来啦 大学生享多项优待政策
下一篇:《安徽省人民政府关于委托用地审批权的决定》 宣传解读

最新资讯
本月排行
“清朗·生活服务类平台信息内容整治”专项行动举报专区
“‘自媒体’ 发布不实信息”专项行动举报专区 “涉企侵权举报”专区