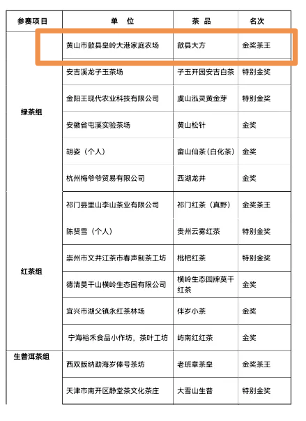
11月15日,第十四届国际武林斗茶大会在昆山启幕。作为全国性茶竞技盛会,本次大会吸引了国内外230余家茶企与选手参赛——覆盖新疆、海南、云南等20余个省市,更有加纳等国家代表队同台竞技。历经三天激烈角逐,歙县三阳镇非遗传承人洪道广手工制作的“歙县大方”茶脱颖而出,拿下绿茶组第一名,摘得“金奖茶王”荣誉称号!

扁茶鼻祖·徽州珍味:大方茶核心档案
“歙县大方”茶是安徽歙县特产、国家地理标志产品,被誉为“扁茶鼻祖”,承载千年茶史与徽州匠心。核心产区聚焦黄山市歙县清凉峰区域,以三阳镇(竹铺种茶叶发源地)、金川乡一带为优。歙县清凉峰系天目山脉主峰,海拔700米以上山区云雾缭绕,酸性红壤与黄壤土层深厚,16.4℃年均温搭配近1800毫米年降水量,为茶树养分积累筑牢天然根基。

千年文脉·贡茶传奇:从五代传承至今
大方茶历史可追溯至五代十国,《旧五代史》早有“两浙进贡大方茶两万斤”的记载;明代隆庆年间,由一代茶宗“大方和尚”在老竹岭首创将大方茶制成扁炒青工艺,“老竹大方”因僧人名号与产地得名。清乾隆南巡品茗后盛赞“吃口好”,钦定为贡茶;1955年获评全国十大名茶,1986年入选国家礼茶,2011年入选第三批省级非物质文化遗产名录。2016年获批地理标志保护产品。据李大椿主编《西湖龙井》(1992)记载“扁形龙井茶很可能是吸取大方茶炒制技术而发展起来的……大方茶用荷包锅(徽州称斗锅)和菜油,而龙井茶用浅锅和桕油。”充分印证其在绿茶工艺体系中的开创地位。
匠心工艺·形味天成:手工淬炼的品质
大方茶的独特风味源于繁复传统工艺,核心工序含摊青、杀青、揉捻、做坯、拷扁、辉锅等六道工序。200-220℃斗锅以茶油润锅杀青,特级茶“靠锅青”直接做型,普通茶轻揉后90-100℃锅中反复拷拍压扁,最终60-70℃辉锅至含水量≤6%,全程手工炒制约40分钟,造就“扁平挺直、光滑紧结”的外形。成品分顶谷大方、清音大方、普通大方。还可精致加工窨制成“花大方”,如“茉莉大方”“珠兰大方”。
品鉴指南·香韵悠长:一口藏尽山水灵秀
感官特色:干茶扁平匀齐、翠绿微黄,香气高长(栗香或兰花香馥郁),汤色绿亮清澈,滋味鲜醇回甘,叶底绿润成朵、芽叶壮实。
冲泡要点:玻璃杯或白瓷盖碗为佳,水温85-90℃,3-5克茶叶配150ml水,中投法或上投法冲泡,首泡30秒饮用,留三分之一茶汤续水,二泡滋味尤浓。
核心功效:富含茶多酚(抗氧化能力是维生素E的18倍),兼具提神醒脑、消脂解毒、和胃利尿之效,顶谷大方更有“减肥之王”美誉。

安徽名茶·茶旅线路:茶文旅融合发展
11月14日,安徽日报征集发布“安徽文旅地图”,“歙县大方”茶入选安徽“名茶”名录,“茶菊双馨·鱼灯映城”歙县四绝非遗风情之旅入选安徽“茶旅线路”。歙县大方茶积极推动“宣文艺旅”融合发展,助力“徽风皖韵”破壁出圈。
美丽茶镇·产业赋能:从匠心好茶到富民支柱
2021年,歙县三阳镇获评首届安徽美丽茶镇,下辖岭脚村获评首届安徽美丽茶村。作为“老竹大方”原产地与核心产区,三阳镇以“生态优先、绿色发展”为理念,深耕大方茶产业。现有茶园1.2万亩,2025年春茶总产量310吨;全域推广绿色防控技术,茶叶农残检测合格率连续多年100%,氨基酸、茶多酚等内含物质优于行业平均,连续两年获“黄山市茶叶无农残乡镇”称号。
从五代贡茶到国际金奖茶王,从深山云雾到杯中叶舞,歙县大方茶以“色绿、香高、味醇、形美”的特质,诠释着徽州茶文化的深厚底蕴,更以坚实的产业根基,书写着“一片叶子,富一方百姓”的新篇章。(安徽经济网融媒体记者 夏泽平)